信托风险
Trust financing
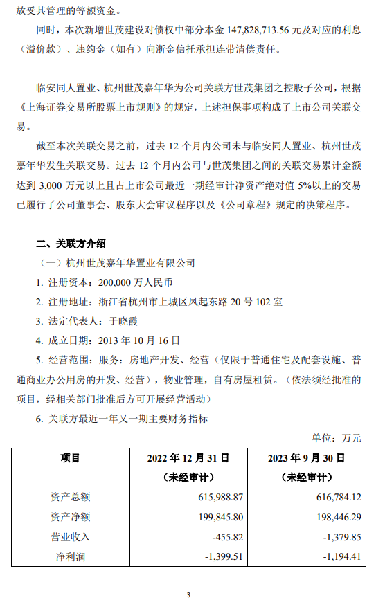
近日,上海世茂股份有限公司公告称,公司控股子公司福建世茂创世纪置业有限公司(以下简称“福建创世纪”)同意作为共同债务人,将退地应收款为关联方债务人临安同人置业有限公司、杭州世茂嘉年华置业有限公司向浙商金汇信托股份有限公司(代表“浙金·汇业503号集合资金信托计划”,以下简称“浙金信托”)4.894亿元借款本金余额提供质押担保。
同时,本次新增上海世茂建设有限公司对债权中部分本金147,828,713.56元及对应的利息(溢价款)、违约金(如有)向浙金信托承担连带清偿责任。
为避免福建创世纪可能产生的资产损失,世茂集团为上述担保事项,以世茂集团及其子公司对世茂股份及子公司持有的应收账款向公司提供反担保。








评论专区
Comment area推荐产品
product新闻资讯
information
Securities industry
Trust financing
Bank financial management
友情链接:
微信公众号
官方微信
产品小程序
















