信托风险
Trust financing
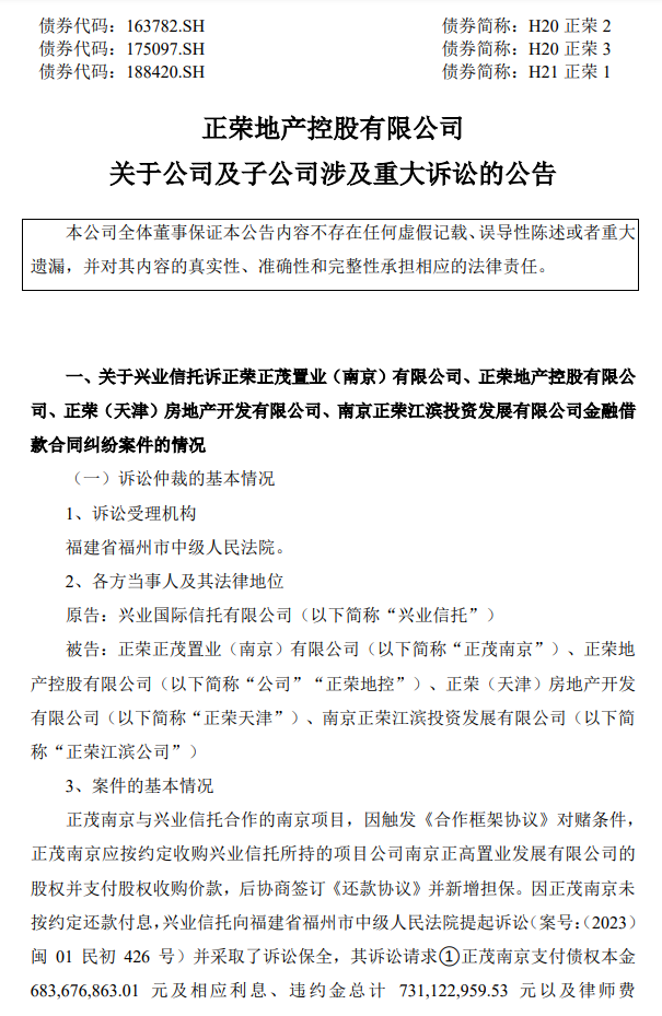
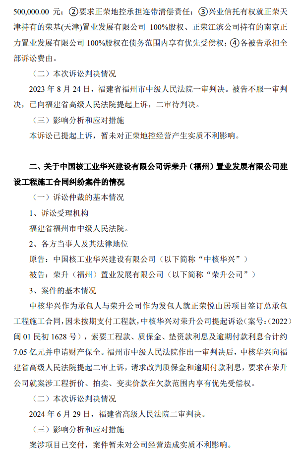
正荣地产控股公告,披露公司及子公司涉及重大诉讼情况,共涉与兴业信托金融借款合同纠纷、中国核工业华兴建设设工程施工合同纠纷、中国银行福州市鼓楼支行金融借款合同纠纷、平安信托股权转让合同纠纷等四起案件。






评论专区
Comment area推荐产品
product新闻资讯
information 
                         
                         
                         
                         
                         
                        Securities industry
 
                         
                         
                         
                         
                         
                        Trust financing
 
                         
                         
                         
                         
                         
                        Bank financial management
 
                         
                         
                         
                         
                         
                         
                         
                         
                         
                         
                         
                         
                         
                         
                         
                         
                        友情链接:
 
            微信公众号
 官方微信
官方微信
	 产品小程序
产品小程序
 
















