信托风险
Trust financing
针对杭工信・盛世 97 号集合信托计划逾期相关事宜,结合投资人反馈及信托公司官方披露信息,现将该产品当前最新进展披露如下:
多位该信托计划投资人反馈,所购杭工信・盛世 97 号集合信托计划已逾期超两年,对应的合肥地产项目地块因长期停工处于荒废状态,甚至被周边居民用作菜园,项目复工至今无明确时间节点,复工前景不明。

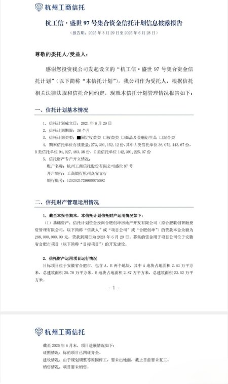
杭工信于 2025 年 7 月 7 日发布该信托计划信息披露报告,明确截至 2025 年 6 月末,标的地产项目虽已取得四证,但因规划调整等因素陷入停工状态,项目工程暂未出地面,且截至报告发布时仍未实现复工。同时报告披露,该信托计划已正式宣告终止并进入清算阶段,受托人已暂停对计划资产进行估值,将依法开展资产清算工作,并根据清算进程向投资人进行资产分配,直至完成剩余全部资产的分配工作,不过本次披露期内暂无可向投资人分配的信托资产。
从产品资金投向来看,杭工信・盛世 97 号集合信托计划的 2.88 亿元信托贷款全部投向合肥创坤房地产开发有限公司(融创集团旗下企业),贷款原定到期日为 2023 年 6 月 29 日,募集资金专项用于该公司在安徽省合肥市的地产项目开发建设。为保障信托资金安全,该计划设立了多重风控措施,包括合肥创坤 100% 股权质押担保、合肥创乾 100% 股权质押担保、两块项目土地抵押担保,以及融创集团提供的连带责任担保。

在风险处置方面,针对该信托计划逾期及项目停工问题,杭工信已就相关事宜对合肥创坤、融创集团等相关责任主体提起民事诉讼,且该案已取得生效民事判决,杭工信的债权主张得到法律层面的支持。但受房地产行业调整、相关主体偿债能力不足等多重因素影响,目前该生效判决的执行工作推进受阻,信托资产的处置与回款尚未取得实质性进展。
后续,杭工信将持续推进该信托计划的资产清算工作,同时积极采取各类法律手段推动判决执行,后续将根据资产处置及执行回款的实际情况,及时向投资人披露进展并开展资产分配工作。
分享干货、案例分享
【微信扫码】,拉你进【定融、信托维权交流群】
群里有实时的维权经验分享、官方动态,还能随时在群里【咨询交流相关问题】

评论专区
Comment area推荐产品
product新闻资讯
information
Securities industry
Trust financing
Bank financial management
友情链接:
微信公众号
官方微信
产品小程序
















