暴雷披露
Private Offering Fund
据第一财经报道,近日,杰我睿名下的“杰我睿珠宝”及多个关联的线上平台“龙冶金”“金城金世界”(下统称“杰我睿线上平台”),均出现了兑付困难,波及众多投资者。
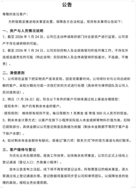
1月24日,平台负责人张某曾通过视频安抚投资者,称以“官方小程序首页弹窗为准”。次日,杰我睿公告称,已主动申请政府部门对全部资产进行监管,并强调资产未被转移,并将每日兑付金额限定为1克黄金或等值500元现金,具体处置方案仍需协商,预计需7至15天方可处理。

据报道,根据投资者自行统计的数据,未兑付资金已超过百亿元。另据一份投资者提供的呈报书,截至1月27日,仅初步实名统计,涉案未结算金额达到2.46亿元。有私募、信托投资需求加我微信cwx0163
企查查信息显示,杰我睿成立于2014年,主营业务为有色金属及矿石批发。该公司原为水贝地区黄金原料交易商,从上游供货方采购、回收黄金原料,向下游小商户供货。
1月28日,罗湖区工作专班发布情况通报,近日,工作掌握辖区企业深圳杰我睿经营异常,引发关注。现将情况通报如下:一、我区高度重视,第一时间组建工作专班介入,督促企业履行主体责任。二、目前,杰我睿负责人及相关核心管理人员均在岗,积极开展与投资人沟通、资产梳理和兑付等工作。三、针对投资人反映的诉求,工作专班正在核查中。请公众理性对待网络信息,通过合法渠道进行投资,不信谣、不传谣。

珠宝及贵金属投资行业警示
资质核查:任何承诺高收益的贵金属投资平台,必须持有中国人民银行、证监会等颁发的金融业务许可证,无证经营期货业务均属违法。有私募、信托投资需求加我微信cwx0163
警惕“高杠杆”与“低价诱惑”:声称可用极小资金撬动数十倍价值交易的模式,本质是高风险非法杠杆,极易爆仓。频繁的“0工费”、“低于大盘价”促销违反商业逻辑,常为吸引资金入池的噱头。
实物交割验证:对于黄金回收类平台,应确保其有实体门店、可查验的库存,并优先选择支持当面交割、实时结算的传统渠道,避免完全依赖线上虚拟交易。
分散风险:避免将大量资金集中于单一平台,尤其警惕通过社交媒体营造“个人崇拜”的商家,其商业模式可持续性存疑。
私募配置愁筛选、怕踩合规坑、缺专业方向?
【扫码添加微信】,拉入高净值专属私募交流群,
与同频伙伴共探优质标的、拆解风险壁垒、优化资产配置

评论专区
Comment area推荐产品
product新闻资讯
information
Securities industry
Trust financing
Bank financial management
友情链接:
微信公众号
官方微信
产品小程序
















