信托风险
Trust financing
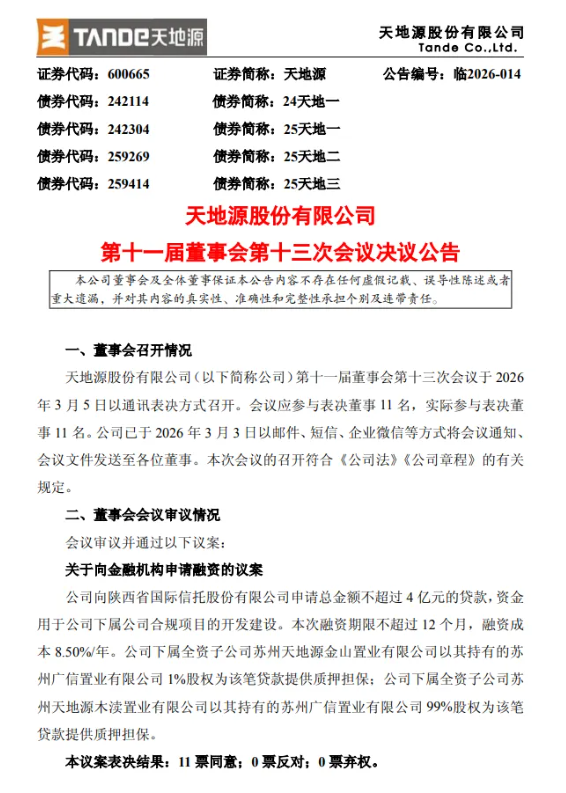
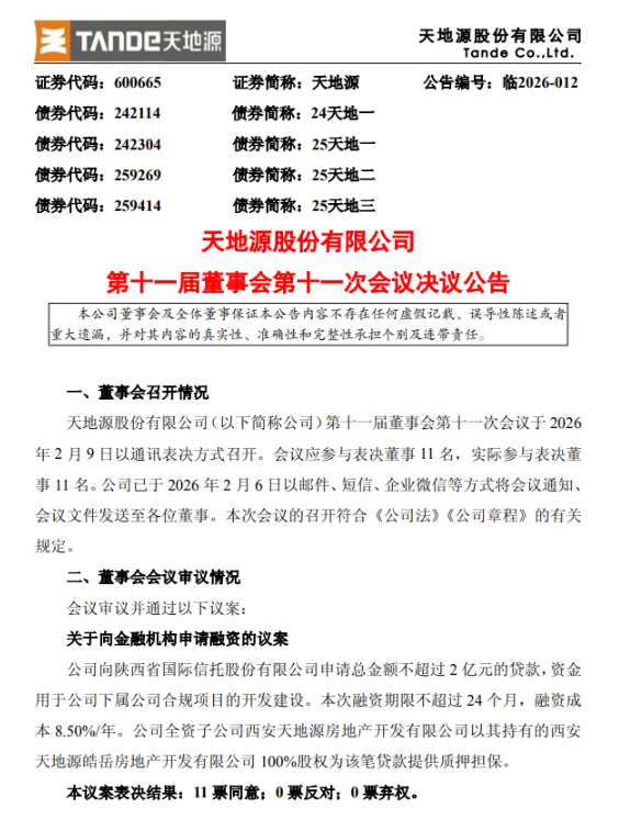
2026年3月6日,天地源股份有限公司(下称“天地源”或“公司”)公告,拟向陕国投信托申请不超过4亿元信托融资,期限不超12个月,年化成本8.5%,由全资子公司以项目公司100%股权提供质押,资金用于合规项目开发建设。想了解信托相关信息,可加微信cwx0163

值得注意的是,这是今年天地源向陕国投信托申请的第二笔融资。2026年2月9日天地源公告,拟向陕国投信托申请不超过2亿元信托融资,期限不超24个月,年化成本也为8.5%。

这两次的融资申请是房地产行业深度调整期内,区域国资房企依托本土金融资源补充开发资金的典型操作。这一融资行为既贴合企业自身财务现状与经营需求,也折射出2026年房企融资市场“国资优先、成本分化、风控趋严”的核心特征,同时反映出信托行业在房地产领域的业务布局逻辑转变。想了解信托相关信息,可加微信cwx0163
从企业自身层面来看,此次融资是天地源缓解现金流压力、保障项目开发的务实选择。财务数据显示,截至2025年三季度,天地源资产负债率达85.82%,连续三个季度维持在85%以上的高位,且2025年前三季度归母净利润亏损2.2亿元,经营活动现金流净额7.15亿元但筹资活动现金流净额为-22.35亿元,企业面临短期资金筹措压力与持续的经营亏损,资金链承压明显。同时,作为西安本地国资房企,其项目主要集中在区域内,在建项目开发需稳定的资金支撑,而此次信托融资定向用于合规项目建设,且规模可控,能精准补充项目开发资金,避免因资金缺口导致项目停滞。此外,8.5%的年化成本较天地源此前同类非标融资有所下行,叠加股权质押的增信方式,在企业当前信用状况下,属于性价比相对合理的融资选择。
从融资合作的底层逻辑来看,此次交易的达成源于陕西本土国资体系的协同性,也是信托机构风险偏好收缩后的精准布局。天地源与陕国投均为陕西国资背景,前者是西安本土房企,后者是陕西省属重点金融机构、中西部唯一上市信托企业,双方同属区域国资体系,实现了信息对称、风控链条清晰,大幅降低了交易成本与信用风险,这也是陕国投愿意以8.5%的成本提供资金的核心原因。在房地产行业信用风险尚未完全出清的背景下,信托机构对房企融资的风险偏好持续收缩,仅对国资背景、区域布局优质、项目合规的房企开放融资通道,而天地源作为区域国资房企,成为信托资金的优先配置对象,契合当前信托行业“聚焦优质主体、深耕本土市场”的业务逻辑。想了解信托相关信息,可加微信cwx0163
此外,这一事件也为区域房企与本土金融机构的合作提供了可复制的范本。在房地产行业整体融资环境偏紧的背景下,区域房企依托本土国资背景,与本土持牌金融机构开展协同合作,既能降低融资成本、提高资金到位效率,也能让金融机构更好地把控项目风险、实现本土化布局,这种“本土房企+本土金融”的合作模式,或将成为未来区域房地产市场资金融通的重要方式。
对于天地源而言,此次信托融资虽能短期缓解资金压力,但8.5%的年化成本仍高于银行开发贷,长期来看仍需通过优化财务结构、加快项目去化、提升经营效益来降低融资依赖。
除了本网站,也可关注公众号【风险手记】,获取金融领域实时资讯 —— 信托城投违约动态、某平台暴雷揭露、私募量化相关内容,每日推送,帮你第一时间规避投资风险、捕捉行业机会;若想了解城投、信托、定融、私募基金相关信息,可加微信cwx0163。
分享干货、案例分享
【微信扫码加我】,拉你进【定融、信托维权交流群】
群里有实时的维权经验分享、官方动态,还能随时在群里【咨询交流相关问题】

评论专区
Comment area推荐产品
product新闻资讯
information
Securities industry
Trust financing
Bank financial management
友情链接:
微信公众号
官方微信
产品小程序
















