信托风险
Trust financing
【目录】
2022年以来,财政部已经分别于5月、7月连续两次通报隐性债务问责案例,表明财政体系对处置隐性债务问题的态度非常坚决。
一、终身问责与倒查责任:财政部年内连续两次通报16起隐性债务问责案例(一)2022年5月:年内首次通报8起隐性债务问责案例
2022年5月18日,财政部发布《关于地方政府隐性债务问责典型案例的通报》,并在官网通报了其中8起隐性债务问责典型案例,对涉案人员进行了相应处罚,体现出中央近年来针对地方隐性债务关于“终身问责、倒查责任”的要求。
该通报旨在典型问责案例形成警示效应,反映出财政体系对隐债化解不实以及隐债新增两大问题比较关注或者说比较在意。


资料来源:财政部官网
(二)2022年7月:再次通报8起隐性债务问责案例,直指融资平台
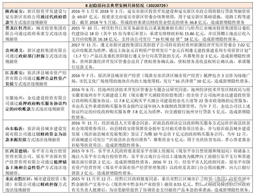
2022年7月29日,财政部发布《关于融资平台公司违法违规融资新增地方政府隐性债务问责典型案例的通报》,直指陕西延安、黑龙江牡丹江、贵州遵义、江苏洪泽县、安徽池州、山东沂南县、江西乐平、重庆黔江等8个地区的融资平台公司涉及的隐性债务问题,涉及上海金元百利资产管理、贵阳银行遵义分行、交通银行池州分行、工商银行乐平支行、景德镇农商行、九江银行等金融机构。
(三)问责案由:聚焦化解隐债不实以及通过各种方式新增隐债等方面
从通报的累计16起典型案例来看,问责案由聚焦于化解隐债不实以及通过各种方式新增隐债两个方面。具体看,化解隐性债务不实主要指借新还旧、规模变更等,而新增隐债则主要指通过假借医院采购药品名义和政府购买服务名义、质押政府购买服务协议对应的应付款、偿还前期隐性债务名义、国企举债融资或占有国企资金、欠付公益项目工程款、募资用于市政建设等应由财政预算安排的支出、通过平台和其它主体代政府借款、通过政府承诺和政府财政担保等方式对外融资、通过抵押土储和公益性资产来融资等方式新增隐性债务。
(四)两次案例通报表明财政体系对从严解决隐性债务问题比较坚持
年内连续两次对隐性债务典型案例的通报表明财政体系对平台的从严态度比较坚决,轻易不会松口,旨在对地方隐债化解工作形成高压之势。这里的背景是,隐性债务的主体责任在财政体系,如果处置不力或前后政策有所反复,最终还是要由财政体系买单。为此,财政体系特别强调以下几个方向:
1、要层层传导压力,强化日常与持续监管的力度,坚决遏制、杜绝新增隐性债务,把防范化解隐性债务风险作为重要的政治纪律和政治规矩。
2、各地区、各单位要深刻汲取教训,严守纪律规矩,不搞变通、打折扣,强调对隐性债务问题终身问责、倒查责任,持续加大问责力度。
3、持续加强平台公司管理,严禁与地方政府信用挂钩,严禁新设立平台公司,持续清理“空壳类”平台公司,加快剥离融资平台公司政府融资职能。
值得关注的是,和5月相比,7月的典型案例通报中未提及“妥善处置和化解隐债存量”,这可能意味着财政体系对存量隐性债务的化解工作也趋于收紧,避免在化解存量隐性债务过程中新增隐性债务,即化债不实。
二、央行和外管出台的23条:虽然偏松导向,但目前已过时
2022年4月28日,央行和外管局联合发布的《关于做好疫情防控和经济社会发展金融服务的通知》(以下简称23条)明确提出要“支持地方政府适度超前开展基础设施投资,保障融资平台公司合理融资需求,不得盲目抽贷、压贷或停贷,做好民间投资和PPP的金融支持工作”。这应是近期政策层面首次提及要保障融资平台的合理融资需求,算是政策层面给予融资平台公司枷锁的一定放松。
不过,鉴于今年4月所处的特殊环境以及近期内外形势变化,23条的规定应已过时,再依据23条判断城投必然放松的逻辑已经很难成立。
三、银保监体系:2022年年中会议点名隐债化解工作,态度上依然中性偏紧
银保监会体系是宽信用效果的关键,直接决定着商业银行信贷投向的松紧。总体来看,银保监体系对城投的导向中性偏紧,并不友好,且以观望为主。
(一)2022年5月13日,银保监会发布《关于银行业保险业支持城市建设和治理的指导意见》(银保监发〔2022〕10号),明确提出“坚决遏制新增地方政府隐债,严禁银行保险机构配合地方政府通过新增隐债上新项目、铺新摊子”。
(二)2022年5月16日,银保监会党委在《求是》上发表题为《持之以恒防范化解重大金融风险》,明确提出“地方政府隐性债务风险初步控制……配合做好地方政府隐性债务风险防范化解,依法依规支持城投公司合理融资”。
(三)2022年7月25日,银保监会召开全系统2022年年中工作座谈会暨纪检监察工作座谈会,提出“配合防范化解地方政府隐性债务风险”,这应是银保监会近年来首次在年中会议上提及隐债这一主题,值得关注。
总的来说,银保监体系对隐债的口子没有松开,且下半年可能会更严。
四、城投反腐影响大:中央深改委明确要严肃财经纪律+融资平台反腐力度加强
城投反腐事件本身对城投平台本身的影响可能要大于市场预期。
(一)2022年4月19日,中央深改委第25次会议指出“要压实地方各级政府风险防控责任,完善防范化解隐性债务风险长效机制,坚决遏制隐性债务增量,从严查处违法违规举债融资行为。要严肃财经纪律,维护财经秩序,健全财会监督机制”。这种提法相当于对23条给予了纠偏,严肃财经纪律的提法意味着融资平台的日子需要重新被审视。
(二)2022年针对投融资领域的反腐败在广度和力度上正在进一步向深处挖掘,这对于本来就问题重重的融资平台来说,自然会涉及到很多深层次的问题,亦让市场对融资平台的预期变得不那么友好(参见)。例如,
1、今年1月,中央纪委国家监委刊发“少数领导干部利用职务便利暗箱操作、吃利差、搞利益输送……严防国有平台公司成腐败温床”,指出“一些平台公司偏离设立初衷,有的利用政府项目、政策倾斜、资金集中的业主优势,在工程发包中暗箱操作;有的在融资、举债过程中吃回扣、吃利差;有的在土地整理经营上冒用身份低价承包、高价租赁,肥一己之私;有的县2020年查处的腐败案件70%发生在平台公司;并非常犀利的直接点名了多个地区的城投腐败问题”。
2、今年1月,中纪委第六次全体会议公报就曾明确提出要严格财经纪律,促进防范和化解地方政府隐性债务风险。坚决查处基础设施建设、公共资源交易等方面腐败问题,持续推进金融领域腐败治理,深化国企反腐败工作,深化粮食购销等领域腐败专项整治。
融资平台是地方政府的影子,在反腐力度不断加深以及财经纪律不断加强的背景下,融资平台自身在投融资领域的风险亦在不断释放中。特别是对于一些区县级平台以及一些敏感区域来说,需尤为审慎。
五、城投紧箍咒:5号文与15号文,目前松动还只是处于呼吁阶段
现在看来,财经纪律被越来越重视的情况下,隐性债务的管控似乎并没有放松的迹象,且财政体系与银保监体系对从严约束融资平台的态度比较执着和谨慎。这意味着,城投平台的融资仍将实质性受到5号文和15号文的约束。
(一)2021年3月国府发布的5号文:真正决定隐性债务真正的文件
2020年12月的中央经济工作会议提出“抓实化解地方政府隐性债务风险工作”后,2021年3月国府发布的《关于进一步深化预算管理制度改革的意见》(国发〔2021〕5号)可以被视为与隐性债务有关的根本性文件,而2021年7月银保监会体系的15号文正是基于上述5号文。5号文要点大致如下,
1、把防范化解隐债风险作为重要的政治纪律和政治规矩,坚决遏制隐债增量,妥善处置和化解隐性债务存量。
2、完善常态化监控机制,进一步加强日常监督管理,决不允许新增隐债上新项目、铺新摊子。
3、强化国企事业单位监管,依法健全地方政府及其部门向企事业单位拨款机制,严禁地方政府以企业债务形式增加隐债。
4、严禁地方政府通过金融机构违规融资或变相举债。
5、金融机构要审慎合规经营,尽职调查、严格把关,严禁要求或接受地方党委、人大、政府及其部门出具担保性质文件或者签署担保性质协议。
6、清理规范平台公司,剥离其政府融资职能,对失去清偿能力的要依法实施破产重整或清算。
7、健全市场化、法治化的债务违约处置机制,鼓励债务人、债权人协商处置存量债务,切实防范恶意逃废债,保护债权人合法权益,坚决防止风险累积形成系统性风险。
8、加强督查审计问责,严格落实政府举债终身问责制和债务问题倒查机制。
可以看出,5号文正是近年来地方隐性债务监管的根本遵循。
(二)15号文对隐性债务的约束将长期存在
《银行保险机构进一步做好地方政府隐性债务风险防范化解工作的指导意见》(15号文,参见)对城投平台的约束将长期存在,其带来的政策执行力度、压力和释放的信号是强烈且显而易见的。15号文要求银行保险机构将本级地方政府的书面审核确认作为审批融资的前提条件以及贴身式监管整改加强后,业内在执行时亦基本参照最严标准,也即对于不涉隐债的客户,不再新增隐性债务;对于承担隐债的客户,不得新提供流动资金贷款或流动资金贷款性质的融资。
而实操中,即便不涉及隐性债务,金融体系的授信仍需较为审慎。
目前看,政策层面对城投融资的监管应存在协调难度大、各部委意见不统一、金融体系与海内外债市融资受限等现实性问题,这意味着未来一段时期那些低评级、低资质、低层级的城投可能会持续面临融资压力不断上升的困境,城投融资限制全局性的放松已不可能,特别是区县平台(参见)。同时,在海外融资方面,政策层面的导向亦很明确,即通过约束低评级、低资质、低层级市场主体的外债融资,特别是短期限外债融资,以防范重点行业和重点区域的外债风险,同时鼓励优化外债币种、期限与价格等结构。
评论专区
Comment area推荐产品
product新闻资讯
information
Securities industry
Trust financing
Bank financial management
友情链接:
微信公众号
官方微信
产品小程序
















